Video of commissioning and use of electric tube expander
YC-150型电动胀管机试胀108x3.5x60强度胀工艺测评
月长机械YC三相电动机械胀管机适合不同材质(铜,钢,铝,钛等合金钢与不锈钢)不同管径(Φ10-Φ125;壁厚1mm-6mm)与厚薄管孔之间的胀接,并可控制胀管率。广泛应用于压力容器以及各类换热设备制造中管口与管板的紧密胀接的工作、以及凡是需要对管口进行扩张的工作场合、涉及化工及石油化工中的热交换器制造、锅炉安装制造、电厂凝汽机、中央空调、干燥设备制造等行业。共YC-150、YC-125、YC-102、YC-76、YC-51、YC-38、YC-25、YC-19、YC-16、YC-13十种机型选择。
调试使用方法
一、请专业电工师傅把电动胀管控制仪外接电源安装接好(三根火线、一个地线)。
二、2.1检查电动胀管控制仪电源开关是否保持关闭状态
2.2量程选择建议选择4挡
2.3选择自动
2.4根据机械胀头实际退出距离情况选择自动退出时间(顺时针旋转越大,胀头退出时长越长即退出距离越长,反之相反)。

三、电动胀管控制仪电源输入线和机械胀管机输出插头分别插入电控仪背后对应的插孔内。
四、将定值器上设定值置于较大值(最大值为19.9 )按动“+”表示增加,按动“-”表示减少。
4.1打开电控仪电源总开关
4.2点击机械胀管机“绿色”前进按钮(*色按钮是“倒退”;红色按钮是“急停”),观察电动胀管机头旋转方向是否是顺时针转动,如果转动方向为逆时针,要求电工师傅将3根火线中的任意2根相位对调即可
4.3查看空载电流值:点击机械胀管机“前进”按钮,放置不动,让机械胀管机保持空载转动,观察数字定值器最终显示数值即为空载电流值。
五、根据空载电流值,通过按钮设置增加0.2至0.4作为试胀紧预设值,点击机械胀管机手柄的绿色前进开关按钮,电机启动,胀管开始,同时电控仪显示电流数字不断增加,当电流数值上升至设定值相同时,电机即瞬时停止运转,经0.5-2 秒停等间隔将自动反转,反转一定时间后,自动停机,胀管工作完成(检查被胀紧管子是否胀紧到位,如果没有达到预期值,可以在原电流目标值基础上按照0.1递增设置目标电流值,直至达到预期胀接效果)。
六、设置目标胀接电流值首次建议在空载电流值基础上增加0.4试胀,如胀接效果达到预期,可以进行胀接作业,反之需要增加目标电流值,在现有电流值基础上0.1递增增加,请勿一次性增加过大,以免造成过胀损坏管子。
注意事项:胀管胀接作业时要对胀管机做固定装置,以防胀管机反转时瞬间扭力过大伤人。
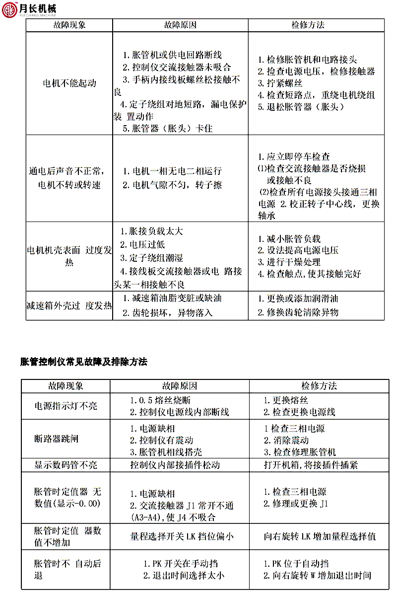
故障与排除
电动胀管机常见故障及排除方法